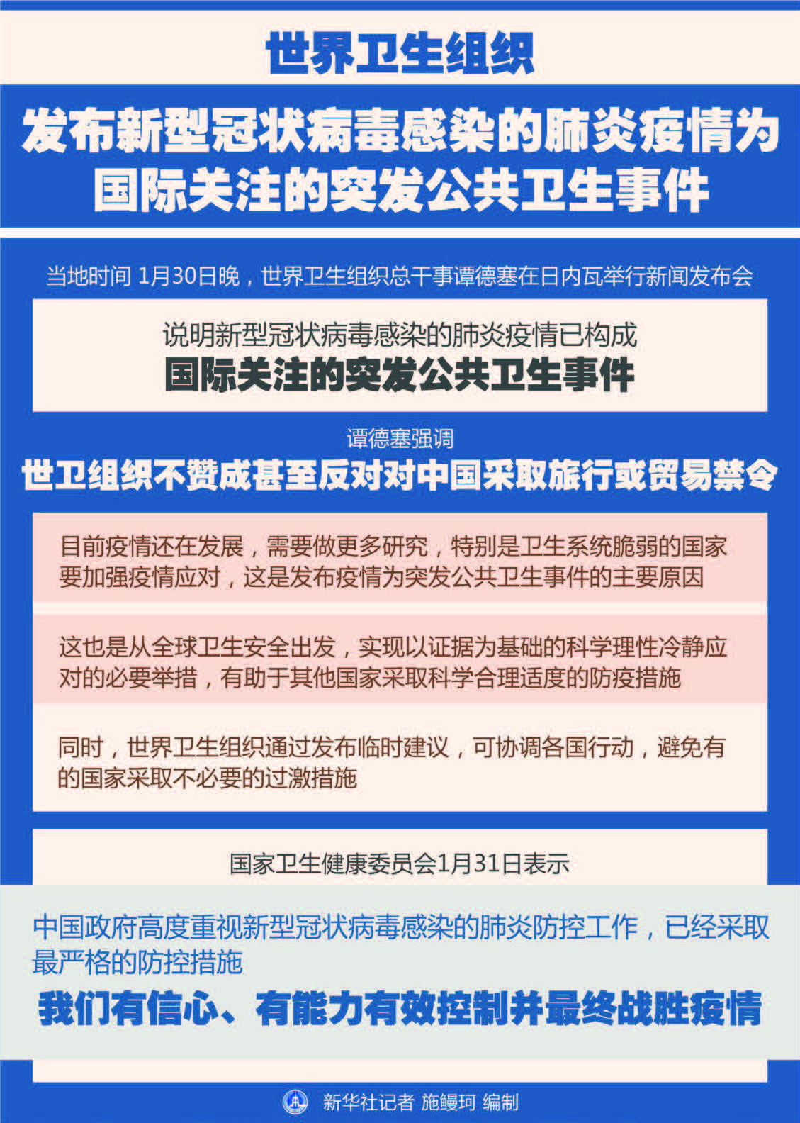
2019年12月初,新冠肺炎首先出现在中国武汉,随后感染人群迅速扩散到全中国和世界上20多个国家,世界卫生组织(WHO)于2020年1月30日宣布新冠肺炎疫情为“国际关注的突发公共卫生事件”。
这次疫情造成了人们始料未及的后果。在难以估计的巨大经济损失之外,疫情的发生、发展和控制过程中暴露出许多问题,随着中国政府采取了一系列积极有效的措施,疫情终于得到有效控制,成果明显。习近平总书记在讲话中指出,这次抗击新冠肺炎疫情,是对国家治理体系和治理能力的一次大考。要研究和加强疫情防控工作,从体制机制上创新和完善重大疫情防控举措,健全国家公共卫生应急管理体系,提高应对突发重大公共卫生事件的能力水平。

细菌和病毒是宇宙生物的重要组成部分,其存在早于人类,也将永远伴随着人类。大流行传染病如霍乱、鼠疫、天花和流感是人类历史上最残忍的巨型杀手。据估计在天花存在的1万年中造成了近5亿人死亡。
随着现代医学的发展,抗菌素、抗病毒药物和各种疫苗的使用,大大缓解了流行性传染病的伤害。但基因不断突变和野生动物携带的新病毒还是让人类防不胜防。
无论什么时候,无论是哪种病毒或细菌,流行性传染病最怕的就是失控。因为失控,1968年由H3N2甲型病毒引起的源自香港的大流感在两年内造成100万人死亡。2014年,埃博拉病毒出现在西非后,因当地公共卫生和社会基础设施差,医护人员对病毒缺乏了解,加上病人及家属对政府机构和医院缺乏信任,致使疫情很快失控,2014年至2016年间,共发现15261例确诊病例,其中11325人死亡。
对流行性传染病的预防和管控总体上是一个国家的具体国情、治理水平和综合实力的体现。笔者在美国学习、生活并从事医疗管理工作近30年,对美国的流行性传染病防控有一些了解。2018年,美国疾病控制和预防中心(CDC)发表在《临床传染病》的一项研究表明,平均而言,大约8%的美国人口每个季节都会传染上流感。
CDC还报告,从2019年10月1日到12月28日,2019年-2020年流感季在美国已经导致至少6.4万人感染,5.5万人住院,2900人死亡。
那么,美国人对于流行性传染病是如何处置的呢?笔者认为有以下几点。
第一,国家高度重视是流行性传染病防控的关键。
美国历来重视流行性传染病的防治,并且很早就将其放在国家安全的高度来全盘考虑。美国认为公共卫生(流行性传染病)安全和国防安全、金融安全、信息安全同等重要,生物(新病毒或细菌)恐怖的出现不是有或无的问题,而是早或晚的问题。控制进行中的大流行并为下一次大流行做准备是一个长期持续、经常反复的过程。因此,投资公共卫生,建立完善的流行性传染病预防和管控体系就成为美国的国策。
2005年11月,美国国土安全部发布了由小布什总统签署的《国家流感战略(National Strategy for Pandemic Influenza)》,全面提出了美国应对大流感威胁的战略和三个目标:一是终止、减缓或限制国外发生的大流感蔓延到美国;二是限制美国国内大流感扩散,减少疾病、病痛和死亡;三是建立和维持可持续的基础设施(机构)来缓和大流感对社会功能和经济的冲击。小布什总统在前言中指出:《国家流感战略》概述了美国计划如何准备、发现和应对大流行性传染病。该战略强调,不仅联邦政府,州和地方政府、私营机构、国际伙伴,以及最重要的是公民个人及家庭都要在这一过程中扮演好自己的角色。
2006年5月,美国国土安全部又颁发了《国家流感战略实施方案(National Strategy for Pandemic Influenza Implementation Plan)》。
同一时间段,美国卫生部制定和公布了《大流行性流感计划(Pandemic Influenza Plan)》并在之后多次更新。
这三部全国性文件的发布加强和完善了美国公共卫生、医疗保健和应急管理等各方面的合作伙伴关系,在美国大流感和其他传染病的防范和控制方面发挥了关键作用。
第二,三大支柱是流行性传染病防控的坚强脊梁。
准备和沟通、监测和判断、应对和遏制构成了美国流行性传染病防治的三大支柱。
准备和沟通。上医防未病。在传染病大流行之前开展常规性准备和预防活动,以确保有适当的应急方案,同时明确和沟通每个成员(各级政府、机构、社区和个人)的责任和任务。《国家流感战略实施方案》详细列出了美国有关政府部门的具体分工,以及大流感可能对人类和动物健康、安全、交通、经济、贸易、基础设施等的影响。
疫苗接种和药物治疗是流行性传染病防控的重要一环。国家在资金上扶持疫苗和有关药物设备的研发、生产和储备。
监测和判断。维持国内和国际系统对于流行性传染病常规性和持续性的“态势感知”,确保尽早就流行性传染病的发生做出判断和警告。
能否对大流行性传染病进行早期预警,以及有无密切跟踪疫情传播的能力,对于迅速利用各种资源遏制传染病传播至关重要。有效的监测和检验系统使得美国能够在全球性大流行性传染源到达本土之前就启动应对计划。
美国分布在所有50个州以及波多黎各、关岛和哥伦比亚特区的100多个公共卫生实验室和300多个临床实验室,形成了全国呼吸和肠道病毒监测网(NREVSS)。此外,门诊流感类疾病监测网(ILINet)、住院患者流感监测网(FluSurv-NET)、全国健康统计死亡监测中心,以及现场流行病学调查控制机动队伍、市面药房药物(感冒药)销售监测、猫狗死亡监测、手纸和桔子汁销售监测、街上商场打喷嚏症状监测(商场监测电视)、学校学生缺课监测等也都是流行性传染病日常监测的组成部分。
进入网络时代,谷歌、脸书等也会通过一些社交大数据分析方法来协助流行病监测。
应对和遏制。采取及时应有的行动,限制疫情蔓延,减轻大流感或其他流行性传染病对健康、社会和经济的影响。
保护美国民众的最有效方法是控制和遏制美国境外的疫情,除非原发点在美国。美国鼓励国内外各级政府采取适当和合法的行动,在其社区、省、州或国家边界内控制疫情。在适当情况下,利用国家机器限制人员、货物和服务在疫情发生地区的进出。美国也经常就感染控制和遏制的各种方法提供指导,包括社会隔离措施、集会限制等干预手段。
强调个人在防止疫情传播方面的作用和责任。利用国家医疗和公共卫生(包括军方)应激能力,充分利用所有联邦医疗设施、人员和反应能力来支持因流行性传染病带来的特别需求。
全国大都市医学应急网络系统和全国医药器械应急物品救援快速反应系统是应对和遏制的组成要素。美国的国家医药和用品应急系统以大集装箱的形式在美国多处战略地点储备应急医药和急救用品,包括抗菌素、抗体、疫苗,以及解毒剂输液设施等,可在12小时内为美国任何受灾地区提供50吨以上的医药和急救用品。
第三,CDC是流行性传染病防控的定海神针。
CDC是1946年美国为应对疟疾成立的。此后,在美国联邦政府的全力支持下,预防和控制疾病、保护美国人民健康就成了CDC的宗旨和职责。
CDC有近1.4万个全职员工和1万个左右的合同员工。2019年,CDC预算拨款为120亿美元。
庞大齐全的CDC队伍中包括了流行病学、病毒学、传染病学、感染控制、实验室分析、医疗保健、紧急情况管理、信息技术、健康交流、行为科学、人类学、后勤、规划等各类科研人员,以及临床和防疫专业人员。
CDC在众多政府部门中的地位很特殊。在出现公共卫生危机或类似情况下,CDC负责人可以直接向美国总统汇报工作并提出建议。
确保有效的风险通告和沟通对于教育公众和缓解恐慌非常重要。CDC的网站会常规性发布有关流行性传染病的发生和进展信息,第一时间向公众提供准确的预防和应对方法。
CDC和各级政府公共卫生部门也设有训练有素的发言人,随时向民众和媒体传达信息,回答疑问,澄清流言。
第四,科学有效的工具是流行性传染病防控的得力助手。
美国开发了三种工具来协助国家、州和地方对流行性传染病的准备和应对。
大流行传染病周期框架(PIF)。该框架采用6个阶段(调查发现期、判断认定期、早期、暴发期、减速抑制期和准备期)来描述和定义传染病大流行的整个周期过程,为美国流行性传染病的风险评估、决策和行动方案提供建议。
每个大流行不同阶段的持续时间可能因病毒的特点和公共卫生反应而异。
流感风险评估工具(IRAT)。这个工具由CDC和外部流感专家共同开发,用于评估目前在动物中流行但还没有在人类中传播的甲型流感病毒构成的潜在大流行风险。
流感风险评估工具用两种不同的情景“显现(Emergence)”和“公共卫生冲击(Public health impact)”来进行评估。
“显现”是指一种新型流感病毒(即人类以前没有接触的)可能获得在人类中传播能力的风险。
“公共卫生冲击”是指一旦在人类中流行起来,该病毒可能引起的人类疾病的严重程度(住院和死亡),以及由此衍生的社会负担(例如工作缺勤、医院容量和医疗资源紧张、基本社会公共服务中断等)
流感风险评估工具使用10项科学标准来衡量与每种情况相关的潜在大流行风险。这10个标准又分为“病毒属性”“人群属性”和“病毒的生态和流行病学”三大类。流感专家根据这10个标准来评估新型流感病毒,然后进行统计加权。
大流行严重程度评估(PSAF)。一旦发现在人类中持续传播的新型流感病毒后,公共卫生官员使用这个工具来确定该流行病的“严重程度”。 两个主要因素被用来判定大流行传染病的严重程度:一个是患者临床表现和预后,另一个是该病毒的传播难易度和速度。
评估分两个阶段进行。大流行一开始发生就要尽早进行“初步评估”。此时有关大流行性病毒的信息和了解有限,评估可能存在误差甚至错误,但仍然是必要的。进入大流行后期,更多信息出现后要进行“精细评估”。评估结果有助于公共卫生官员和医疗服务人员及时做出知情的决定和采取适当的行动。
第五,以个人医生为基础的医疗服务体系是面临流行性传染病时的主心骨。
美国的医疗体系相对完善,大约75%的美国人有自己相对固定的个人基本诊疗医生 (Primary Care Physician)。长期被民众熟悉和信赖的个人医生是他们在面临疾病,包括大流行传染病时的主心骨。
每当流感或其他流行性传染病出现,美国的执业医生,尤其是一线的基本诊疗医生就会及时接收到最新的临床诊断和治疗信息。这些基本诊疗医生随即以各种形式迅速通知自己的患者和他们的家人。
一旦有人接触传染源或身上出现感染症状,一般而言他们会首先咨询和造访自己的个人医生,而不是慌乱无序地涌向急诊室。
第六,经济保障免除了流行性传染病防控的后顾之忧。
流行性传染病一旦失控所造成的经济损失是巨大的。据世界银行估计,2003年“非典”给全球经济造成的损失估计为540亿美元。2008年,该组织还曾预测,若出现流感大流行,全球可能要付出3万亿美元成本,接近全球GDP的5%。
对流行性传染病进行预防和治疗是要花钱的,但这样的花费却是性价比最高的选择。意识到这一点,在美国无论是政府医保(老年医疗照顾,低收入医疗辅助),还是任何一家商业医保,其险种都涵盖流行性传染病的预防、检测和治疗。
绝大多数医保机构不但提供免费的疫苗注射和年度体检,而且还会采用各种手段向受保人宣传和提醒及时接种疫苗的重要性。
对于医保机构来说,预测每年流行性传染病的发病率和相关支出是年度保费设定的一个基本组成部分。2009年,H1N1(猪流感)大流行,大大出乎了医保机构的预料,迫使各家医保机构只能通过压缩其他方面开支来弥补当年额外的流感诊治费用。

2019年11月,作者在北京国际远程医疗高峰论坛上作主旨演讲
我认为,除了国家法规战略、公共卫生监测应急等方面,医疗体系(个人医生)、医院建筑标准和常规准备、医保保障也同样重要,却常常容易被忽视。
美国开国元勋本杰明·富兰克林说过:“一盎司的预防胜于一磅的治疗。”这次新冠肺炎造成的惨痛教训应该会让越来越多的国人意识到流行性传染病的防控需尽举国之力。防控流行性传染病是系统性的持久战,绝不能存在任何侥幸心理。
国家要重视流行性传染病的防控工作,要有全国性的战略和规划。只有痛定思痛,在国家统筹布局下,投入稳定、大量和持续的资金,建立、维持和依靠合格足量的专业公共卫生和医护人员队伍,设立和协调全面涵盖的预警系统,加强实验室科研信息交流共享,提高流行病防控物资储备和供应能力,才能在下次流行性传染病发生时,避免疾病从感染一小群人演变成大规模暴发,从大规模暴发变成区域性疫情,从区域性疫情最终变为全球性灾难的危机重现。
习近平总书记强调,要强化公共卫生法治保障,全面加强和完善公共卫生领域相关法律法规建设,认真评估传染病防治法、野生动物保护法等法律法规的修改完善。要从保护人民健康、保障国家安全、维护国家长治久安的高度,把生物安全纳入国家安全体系,系统规划国家生物安全风险防控和治理体系建设,全面提高国家生物安全治理能力。要尽快推动出台生物安全法,加快构建国家生物安全法律法规体系、制度保障体系。
从教育方面来说,应尽早从两方面入手:一是在学前教育阶段就开始进行公共卫生常识和养成良好个人卫生习惯的基本知识教育;二是在大学和研究生阶段加强公共卫生防疫、检测和流行病等专业人才的培养和培训。(作者系首都医科大学国家医保研究院研究员,美国加州大学公共卫生和工商管理硕士,曾任美国加州蓝盾保险公司副总裁)
文章中观点仅代表作者个人观点,不代表本网站的观点和看法。
神州学人杂志及神州学人网原创文章转载说明:如需转载,务必注明出处,违者本网将依法追究。